【导语】:12月1日起,杭州市将集中开展2025年上半年道路公共泊位居民包月受理工作,一起来看看具体有哪些要求。
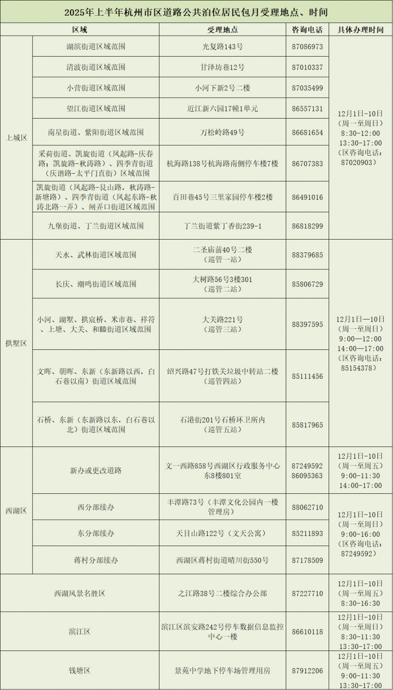
2025年上半年道路公共泊位居民包月申请办理时间及地点:

(注:有包月需求的车主请在规定时间内申请,逾期不予办理)
答疑解惑
1、居民停车包月多少钱一个月呀?
居民停车包月每月120元,一次性缴半年费用,共720元。
2、我没时间去现场缴费,可以线上缴费吗?
可以。经申请确认包月资格后,除了受理点现场缴费外,市民可以通过“浙里办”-“杭州道路停车”-“包月缴费”进行线上缴费。
3、线上支付之后可以开电子发票吗?
可以。支付完成后,可在支付宝APP“杭州道路停车”小程序里“缴费记录”中查询缴费记录并开具电子发票。
4、我是租户,没有房产证可以申请停车包月吗?
每个停车点的包月泊位供需情况不一样,具体可电话咨询辖区受理点哦。
5、泊位都用来包月了,我们临时停车会不会没地方停了?
属地停车管理部门会根据流动性车辆停放情况,兼顾小区住户停车需求,合理确定包月泊位数量。
更多信息:杭州2025年上半年道路停车包月办理(申请+地点+收费)温馨提示:微信搜索公众号【杭州本地宝】,回复【停车】即可获取2025年上半年停车包月申领详情,包月费用、办理材料、缴费方式、申请指南、缴费地点电话等信息。











